姜黄素(CUR)是一种从姜黄中分离出来的天然活性物质,具有抗炎、抗病毒等多种生物学活性。猪伪狂犬病毒(PRV)引起猪伪狂犬病的爆发严重阻碍了养猪业的发展。近些年,天然提取物的抗炎、抗病毒活性受到了广泛的关注。
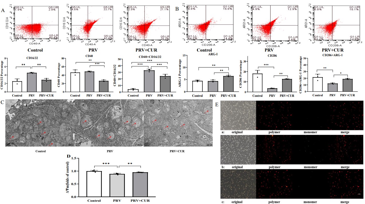
学院甘玲教授团队通过多种研究方法联用揭示了姜黄素抵抗伪狂犬病毒感染致脑炎的新机制。研究成果以“Curcumin-dependent phenotypic transformation of microglia mediates resistance to pseudorabies-induced encephalitis”为题在线发表在兽医学国际著名学术期刊VETERINARY RESEARCH(中科院一区)上。该研究以伪狂犬病毒感染小胶质细胞致神经元炎性损伤为研究主体,通过体内、体外试验相结合,阐明了AMPK/NF-κB-能量代谢途径介导的 BV2表型变化参与了姜黄素抵抗伪狂犬病毒感染致炎,从而保护神经元这一作用机制,不仅为伪狂犬病毒感染损伤中枢神经系统提供了防控靶点,也为CUR在临床方面的研发与应用提供了科学依据。该团队长期致力于动物抗病营养与免疫调节研究,近年来围绕姜黄素抵抗PRV感染损伤神经系统相关的研究成果已在Scientific Reports、Neuronscience Letters、畜牧兽医学报、中国兽医学报等期刊发表多篇论文。
西南大学为该论文成果的第一完成单位。学院19级硕士研究生冯露秋为该论文第一作者,甘玲教授为该论文的通讯作者。该项目得到了中央高校基本科研业务费专项资金 (XDJK2020B014)、重庆市留学人员创业创新支持计划(cx2018096)等项目的资助。
论文链接:https://veterinaryresearch.biomedcentral.com/articles/10.1186/s13567-023-01149-x

图CUR促进PRV感染BV2细胞从M1表型向M2表型的极化,并逆转PRV感染导致的线粒体功能障碍