PA视讯集团|中国有限公司-官方网站
首 页
学院概况
学院简介
领导班子
机构设置
院徽院训
联系我们
党建工作
通知公告
党委工作
纪委工作
师资队伍
教授
兼职教授
副教授
讲师
其他专业技术
辅导员
党政管理
人才培养
研究生教学
本科生教学
相关下载
科学研究
科研平台
社会服务
学生工作
学生工作队伍
本科生
研究生
国际交流
国际交流合作
学生交换项目
国际课程
教工之家
组织机构
工作动态
教职工活动
人才培养
研究生教学
本科生教学
相关下载
本科生
研究生
教师
研究生教学
当前位置:
首页
> 人才培养 >
研究生教学
> 正文
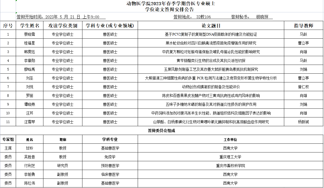
PA视讯集团2023年春季学期硕士学位论文答辩安排公告
发布时间: 2023-05-17 15:04 作者: 编辑:xn_dwyx 审核: 来源:本站原创 浏览次数:
第一组
第二组
第三组
第四组
第五组
第六组
第七组
第八组
第九组